- Audio (2)
- Codes Scratches (4)
- Elektronika (23)
- Inteligentny dom (1)
- IT (9)
- Mikrokontrolery / Arduino (6)
Lampka z sensorem dotykowym DIY ;-)
Dzisiaj chciałbym Wam przedstawić szybki projekt (raptem 2h) lampki z włącznikiem dotykowym. Gdziekolwiek dotkniemy lampkę, włącza się ona lub wyłącza. Najlepiej ilustruje to poniższy filmik:
Budowa
Cała konstrukcja składa się z układu przełącznika dotykowego oraz zasilacza impulsowego z jakiejś starej ładowarki gsm. Całość udało się upchnąć w podstawie lampki biurkowej w taki sposób, że lampka z zewnątrz wygląda tak samo jak przed modyfikacją.
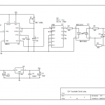
Przedstawiony na powyższym schemacie układ składa się z trzech części: generatora monostabilnego na układzie 555, dzielnika częstotliwości przez 2 oraz układu wykonawczego na triaku.
Generator monostabilny to standardowa aplikacja kultowej kostki 555. Elementy C1 i R1 ustalają czas trwania impulsu wyjściowego, który ma się pojawić na wyjściu (nóżka 3) po wyzwoleniu układu krótkim impulsem ze stanu wysokiego na niski na wejściu TR (trigger – nóżka 2). Czas trwania impulsu wyjściowego można obliczyć ze wzoru:
t = ln(3) * R * C = 1.0985 * 560000Ohm * 0,000001F = 0,61516 s
Mówiąc inaczej, po pojawieniu się impulsu na wejściu TR, układ wygeneruje impuls na wyjściu o długości ~0,6 sekundy.
Następnie impuls ten trafia na wejście układu 7490, który jest skonfigurowany jako dzielnik przez 2. Czyli co drugi impuls na wejściu będzie oznaczał stan wysoki na wyjściu. W ten sposób zostało zrealizowane przełączanie on-off.
Dalej sygnał z wyjścia Q0 układu U2 trafia przez rezystor ograniczający prąd do diody optotriaka (U3), który to izoluje nasz układ od napięcia sieci 230VAC. U3 od strony „ciepłej” jest podłączony do triaka, którego wyzwala, w typowy sposób. Przy triaku powinien znajdować się jeszcze układ gasika, jednak zrezygnowałem z niego ze względu na praktycznie znikome obciążenie (lampka 20W) oraz gabaryty. 😉
Na schemacie od pinu 2 układu U1 (555) odchodzi podłączony do plusa zasilania mały kondensatorek C3. Ma on posłużyć za magazyn ładunku elektrostatycznego, którym wyzwalamy nasz układ po dotknięciu go palcem.
Na schemacie znajduje się jeszcze zasilacz złożony z elementów BR1, U4, C3, C4, C5 – ja go nie montowałem, ponieważ użyłem gotowego zasilacza z ładowarki gsm. Jeśli jednak ktoś chciałby zasilać układ napięciem zmienny z przedziału 7…15V, to na załączonych wzorach płytki drukowanej jest miejsce na te elementy.
Uruchamianie
Prawidłowo zmontowany układ w zasadzie powinien działać od razu. Jedynie w zależności od miejsca, gdzie zamontujemy układ, oraz od wielkości naszego sensora (w moim przypadku jest nim cała lampka), należy dobrać odpowiednie wartości R1 i C1. U mnie dodatkowo okazało się konieczne dołączenie szeregowo kondensatora 10nF oraz rezystora 560k między sensorem a pinem 2 układu U1.
Podsumowanie
Wszystkie pliki możecie znaleźć w moim firmowym repozytorium pod tym linkiem: https://github.com/leuconoeSH/touchable-desk-lamp
A poniżej kilka fotek konstrukcji….
Enjoy!








Witam.
Złożyłem Pana układ. Po podpięciu multimetru (ustawienie na beeper) na wyjście, w celu sprawdzenia, czy układ będzie załączał stronę 230V czy nie, na multimetrze cisza, brak beepka, a wartość rezystancji przełącza się po dotknięciu w sensor od ok 1850 do 1950 ohm. Czyli układ reaguje, ale jak zmusić go do poprawnego działania? Wg mnie, powinniem całkowicie rozłączać część, gdzie mamy napięcie 230V.
Wartość C1: 1uF, R1 560kohm, sensor bezpośrednio do NE555 pin 2.
Będę wdzięczny na odpowiedź.
Pozdrawiam.
@Shiro To nie jest przekaźnik, tylko triak. Nie sprawdzisz działania układu w taki sposób. Odradzam zabawy z napięciem sieciowym, i układami do niego podłączanymi bezpośrednio, jeśli się nie posiada odpowiedniego doświadczenia, takie zabawy mogą się skończyć tragicznie!
Na stronie gorącej płytki nie powinno być żadnych wylewek “masy”, jedynie same ścieżki!
Zgadza się! Prototyp był robiony na CNC i akurat nie miałem sensownego narzędzia aby zdjąć całą miedź w tym miejscu, ale tak jak mówisz, nie powinno być tam miedzi.